FastMTP: Accelerating LLM Inference with Enhanced Multi-Token Prediction

Technical report (coming soon)GithubHuggingFaceModelScope

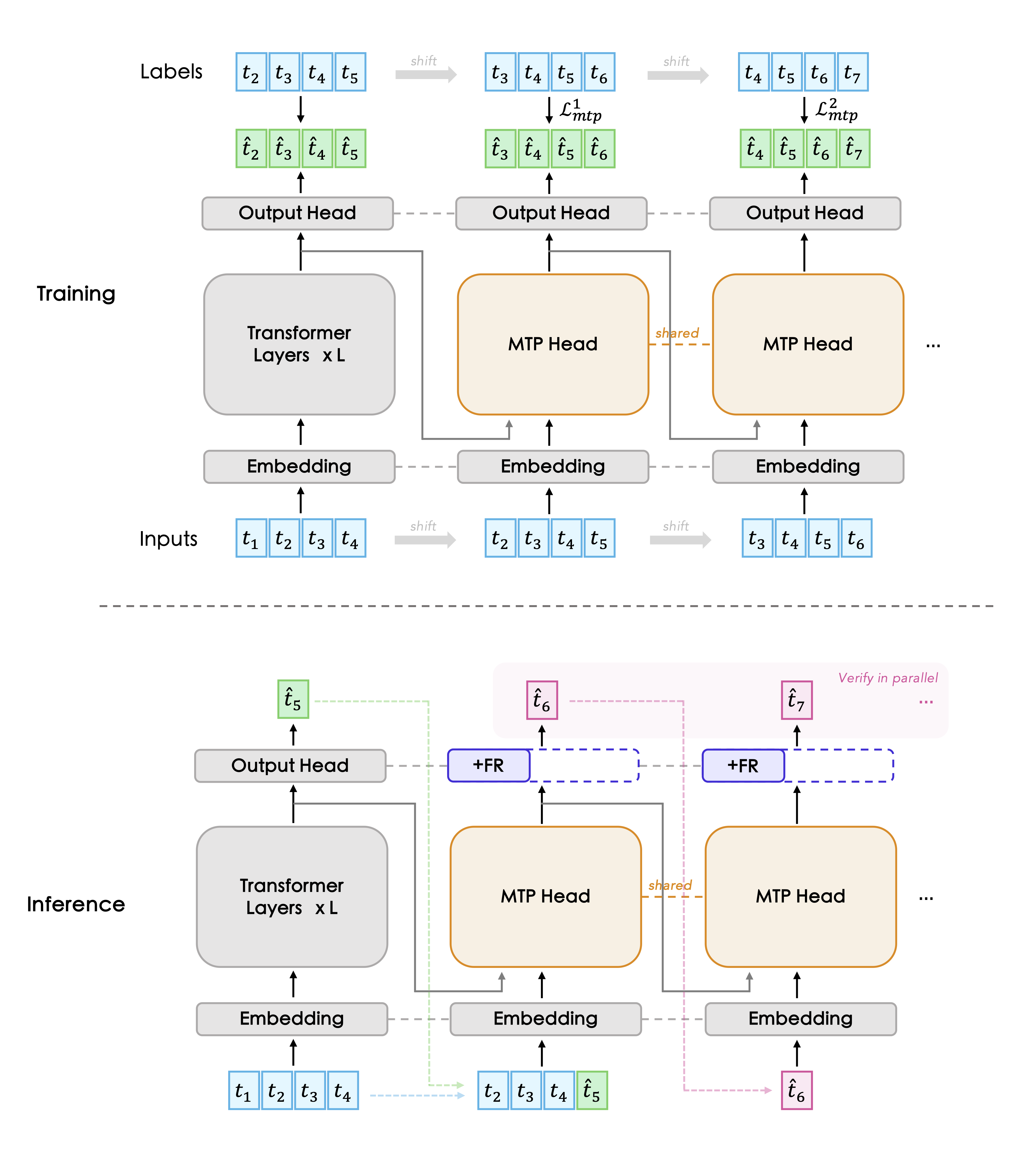
Overview

FastMTP is a simple yet effective method that enhances Multi-Token Prediction (MTP) for speculative decoding during inference. Our approach fine-tunes a single MTP head with shared weights across multiple causal draft steps, enabling it to capture longer-range dependencies and achieve higher acceptance rates in speculative decoding. By incorporating language-aware vocabulary compression, we further reduce computational overhead during draft generation. Experimental results across diverse benchmarks demonstrate that FastMTP achieves an average of 2.03脳 speedup over vanilla next token prediction while maintaining lossless output quality. With low training cost and seamless integration into existing inference frameworks, FastMTP offers a practical and rapidly deployable solution for accelerating LLM inference.

Speedup comparison of different methods across subtasks, evaluated on a single A10 GPU:

What's Included

This repository contains the model checkpoints for FastMTP, and the processed compressed vocabulary.

Links

Downloads last month
14
Safetensors
Model size
8B params
Tensor type
BF16
Inference Providers NEW
This model isn't deployed by any Inference Provider. 馃檵 Ask for provider support