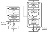
Transformer Attention Block, Explained SimplyTwo events in recent years where disruptive in the area of large language models, or LLMs for short. The first one was the publication of…Jun 27, 202427Jun 27, 202427
Published inTowards Data SciencePredicting Drug Resistance in Mycobacterium Tuberculosis Using a Convolutional Network — Paper…Neural networks can improve prediction in drug resistance prediction of pathogensMar 21, 202358Mar 21, 202358
Published inTowards Data ScienceGenerative Adversarial Networks (GANs), Explained and DemonstratedHow GANs work and how you can use them to synthesize dataDec 30, 202265Dec 30, 202265
Published inTowards Data ScienceDecision Trees, ExplainedHow to train them and how they work, with working code examplesMay 9, 202258May 9, 202258
Published inTowards Data ScienceCenterNet ExplainedCenterNet is an anchorless object detection architecture.Apr 10, 20211012Apr 10, 20211012
Published inTowards Data ScienceYOLO V3 ExplainedIn this post we’ll discuss the YOLO detection network and its versions 1, 2 and especially 3.Oct 9, 20202223Oct 9, 20202223
Published inThe StartupObject Detection With Deep Learning: RCNN, Anchors, Non-Maximum-SuppressionObject detection in images is a common task in computer vision. Its use cases vary from missile guidance to automated production lines…Oct 3, 20201221Oct 3, 20201221
Training Neural Networks Explained SimplyIn this post we will explore the mechanism of neural network training, but I’ll do my best to avoid rigorous mathematical discussions and…Aug 28, 20204Aug 28, 20204
The PerceptronPerceptron is the most basic form of a neural network and therefor a good place to start. Perceptrons are a type of binary classifiers —…Feb 22, 2020331Feb 22, 2020331
Published inGeek CulturePractical Problems, Math and AIAt the end of the first post I wrote that next we’d be learning a basic neural network, but later I realized that there should come…Feb 22, 202089Feb 22, 202089
What Is A Neural Network?If you’ve heard about Neural networks and are not sure what they are, if you’re interested in artificial intelligence and how it ‘learns…Feb 14, 202030Feb 14, 202030